現貨平臺
中文 | English
服務熱線:400-110-9771
首 頁
關于交易中心
交易中心簡介
交易中心資質
組織結構
公司動向
聯系方式
法律聲明
風險提示書
上市品種
菱鎂礦石
電熔鎂砂
重燒鎂砂
輕燒氧化鎂
規章制度
交易管理制度
交收管理制度
客戶管理制度
資金管理制度
風控管理制度
其他管理制度
服務中心
在線開戶
銀行簽約
出入金
軟件下載
文檔下載
聯系我們
聯系我們
云游大石橋
大石橋3D全景
首頁
/
資訊
/
鎂行業資訊
公司公告
公司新聞
行情信息
鎂行業資訊
鋼鐵行業資訊
水泥行業資訊
能源燃料資訊
其他行業資訊
財經新聞
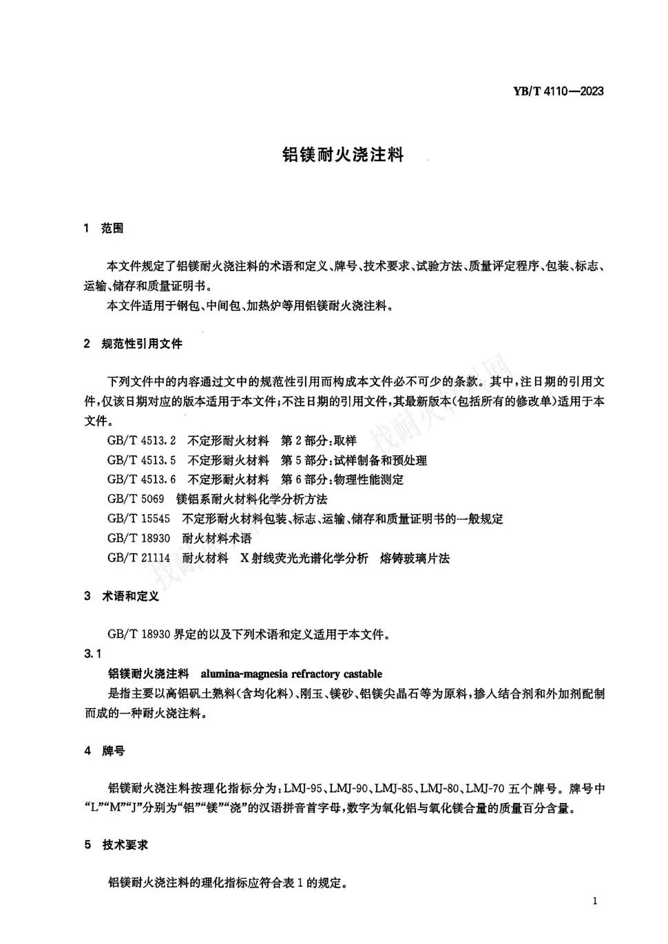
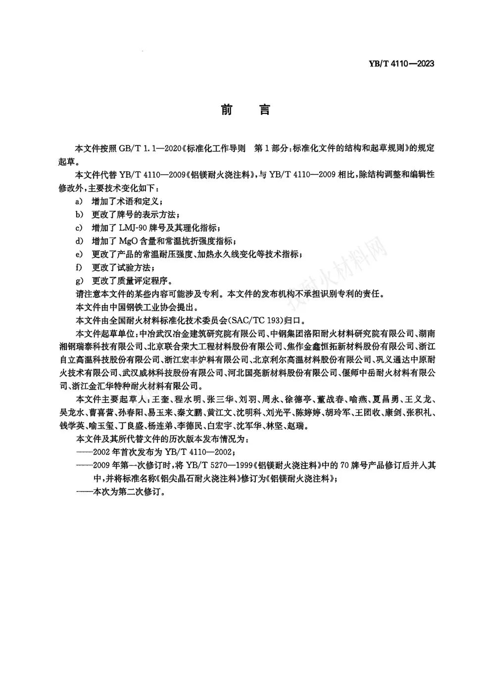
【耐材標準】YB/T4110-2023鋁鎂耐火澆注料
發表時間:2025-05-27
平臺簡介
政府審批
政策支持
法律聲明
營業執照
投訴渠道
招賢納士
客服電話: 4001109771
投訴郵箱: service@mcoc.com.cn
聯系地址: 遼寧省營口市大石橋市西外環
咨詢時間: 周一到周五 9:00-17:00
微信公眾號
Copyright ? 2023 東北亞鎂質材料交易中心 遼ICP備13013145號
聯
系
我
們
咨詢熱線:
400-110-9771
客服微信:
官方公眾號: